VOCs治理設施的基本維保/養護對照清單
時間:2022-01-25 來源:天達環保 關鍵詞:VOCs治理設備,VOCs廢氣治理,VOCs治理設施,設備養護 瀏覽:2430
導讀:VOCs治理設施在運行一定實現后需要進行維護/氧化,特別是一些易耗件,比如風機、泵、壓縮機等動設備,屬于最基礎的養護內容,需要系統排查。
VOCs治理設施在運行一定實現后需要進行維護/氧化,特別是一些易耗件,比如風機、泵、壓縮機等動設備,屬于最基礎的養護內容,需要系統排查。

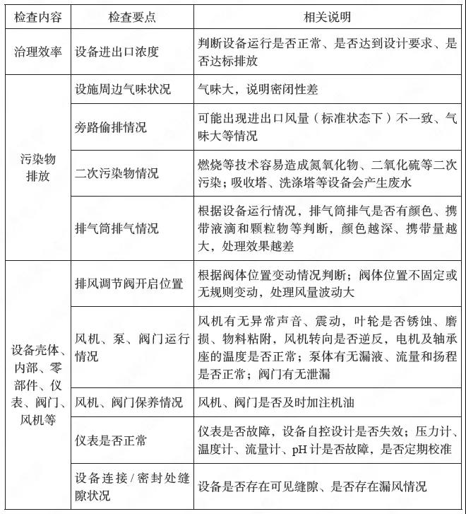
根據檢查結果適時開展VOCs治理設施維護保養,維護保養工作不宜在運行期間,包括但不限于:及時更換失效的凈化材料,盡快修復密封點的泄漏以及損壞部件,按期更換潤滑油及易耗件,定期清理設備和設施內的粘附物和存積物并對外表面進行養護,清單如下:


天達新聞
行業動態
常見問題





天達環保手機網站
關注微信公眾平臺


187-5151-6222
在線客服
